(Video) Latest Teardown of Brand New Apple 140W USB-C GaN Charger
소개
-------------------------------------------------- --------------
ChargerLAB입니다. 우리 채널에 오신 것을 환영합니다.
이것은 GaN 기술을 기반으로 설계된 새로운 MacBook Pro 16형 140W 고속 충전기 입니다. 맞춤형 USB-C to MagSafe 3 케이블도 있습니다. 140W 충전 을 위해서는 이 케이블을 사용해야 합니다 . 많은 사람들이 내부 디자인, 최초의 PD 3.1 GaN 고속 충전기의 아키텍처, 내부에 어떤 종류의 새로운 구성 요소가 있는지 궁금해합니다. 오늘 우리는 이러한 질문에 답하기 위해 이 충전기를 테스트하고 분해할 것입니다.
BOM(Bill of Materials)
------------------------------------------
PFC 부스트 컨트롤러 : NXP TEA19162T
PFC 정류기 : 온 세미 컨덕터 FES10J
전해 콘덴서 : 루비콘
MOSFET : 도시바, 인피니언
MCU: ST STM32G071
GaNFET: GaN Systems
공진 커패시터 : VISHAY
변압기 : 스미다
동기 정류기 : 온 세미 컨덕터 NTMFS6H801NL
프로토콜 칩 : 인피니언 CYPD3135의
출력 VBUS 스위치 MOSFET : AOS AON6590A

https://www.chargerlab.com/latest-teardown-of-brand-new-apple-140w-usb-c-gan-charger/
(Video) Latest Teardown of Brand New Apple 140W USB-C GaN Charger - Chargerlab
PD3.1 & 140W | Compatibility Test of Brand New Apple 140W USB-C GaN Power Adapter
www.chargerlab.com

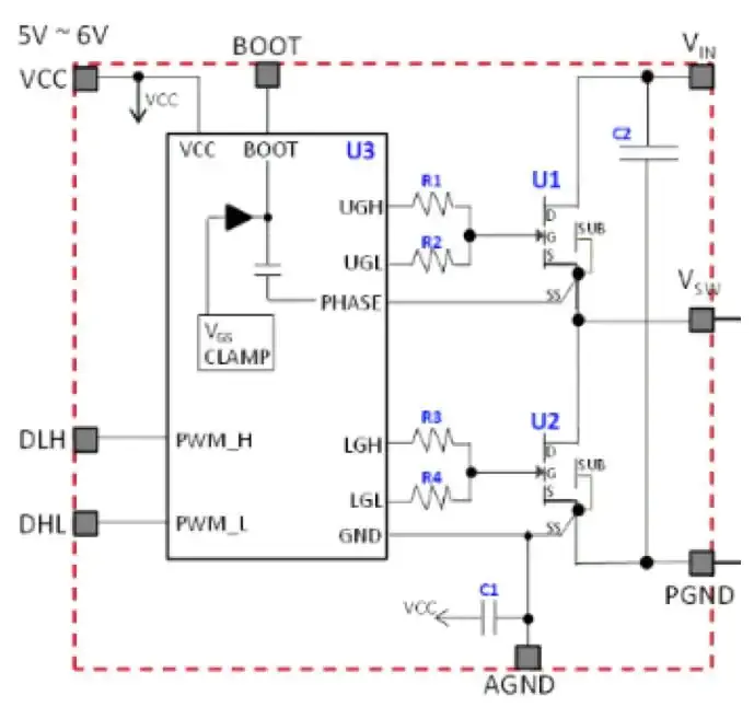
GaN Systems GS-EVM-DRG-100V7R-GS2 Evaluation Module
GaN Systems GS-EVM-DRG-100V7R-GS2 Evaluation Module is a complete input power stage for any DC-DC topology requiring high-efficiency conversion & high-power density. The module has an integrated 7mΩ half-bridge power stage. It's housed in a 10mm x 7.8mm2 SMT surface mount technology package. The module includes two GS61008 Die (100V 7mW E-mode GaN) onboard.

FEATURES
- Integrated 7mΩ half-bridge power stage
- 10mm x 7.8mm2 SMT surface mount technology package
- Includes two GS61008 Die (100V 7mW E-mode GaN) onboard
- Dual PWM input
- Ultra-low RQJC
- Ultra-fast rise/fall time
- High power density at 1MHz+ fSW operation
- High efficiency for 48V board power
- Small footprint
APPLICATIONS
- 48V Step Down Converters
- CPU/GPU/DDR
- High-performance Class D Audio systems
- Forward Converter, ZVS, Buck/Boost topologies
BLOCK DIAGRAM

https://kr.mouser.com/new/gan-systems/gan-systems-gs-evm-drg-100v7r-gs2-module/
'IT 악세서리 > GaN & USB-C 충전기 & USB-C 보조충전기' 카테고리의 다른 글
| 충전 토크: 데이터 케이블이 자주 끊어지는 이유는 무엇입니까? (0) | 2021.12.01 |
|---|---|
| 인피니언, USB4 데이터 라인 E-마커 칩 CCG2 출시 (0) | 2021.12.01 |
| 새로운 Apple 140W USB-C GaN 충전기 분해 (0) | 2021.11.02 |
| Nubian Minions(미니언즈) 공동 브랜드 GaN 고속 충전 세트는 기본 제공됩니다. (0) | 2021.07.27 |
| USB Type-C의 공급 능력을 240W로 끌어 올린다 "USB PD EPR" (0) | 2021.05.26 |