범용 USB-C 전원 어댑터로 다음 제품에 전원 공급
오늘날 소비자들은 어디서나 빠르고 편리하게 휴대용 장치를 충전하기를 원합니다. 그러나 충전 어댑터 및 커넥터에는 여러 유형이 있으므로 최종 사용자가 가지고 있어야 할 충전기 또는 충전기를 결정하는 데 혼란을 줄 수 있습니다.
다양한 휴대용 장치 용으로 여러 개의 충전 어댑터를 휴대하는 것은 부담 스러울 수 있습니다. 반면에 매년 많은 충전 어댑터가 생산되고 있습니다. 최신 글로벌 전자 폐기물 모니터 보고서에 따르면 매년 약 100 만 톤의 전원 어댑터가 생산되고 있습니다. 이 충전기는 휴대폰, 랩톱 컴퓨터, 태블릿, 디지털 카메라, 스마트 스피커, 전동 공구 및 기타 여러 제품 유형과 같은 휴대용 소비자 장치와 함께 제공됩니다. 2020 년 1 월 31 일 유럽 의회는 발생하는 전자 폐기물의 양을 줄이기 위해 기기 충전기를 표준화하기로 결정했습니다.
USB-C라고도하는 USB Type-C 커넥터는 배럴 커넥터, USB Type-A 커넥터 및 Micro-B 커넥터와 같은 대체 커넥터에 비해 많은 이점을 제공합니다. 이러한 이점에는 리버 서블 플러그, USB Type-C 전원 공급 (최대 100W) 사용시 더 높은 전력, 이중 역할 전력 기능 (싱크 또는 소스로 작동 할 수 있음) 및 더 빠른 데이터 속도가 포함됩니다.

그림 1 : USB-C 커넥터가 기존 배럴 커넥터를 대체합니다.
지난 몇 년 동안 USB Type-C 커넥터는 휴대폰, 노트북 PC 및 태블릿 장치에서 대규모로 채택되었습니다. 향후 2 ~ 3 년 내에 USB Type-C 커넥터가 IoT 장치, 드론, 스마트 스피커, 전동 공구, 소매 자동화 등과 같은 다른 장치 유형에서 사용되기 시작할 것으로 예상됩니다. USB Type-C를 다양한 종류의 배럴 커넥터 대신 범용 전원 커넥터로 사용함으로써 장치 제조업체는 전자 폐기물 문제에 대한 기여를 줄입니다. OEM은 또한 제품에 전원 어댑터를 번들로 제공하는 동안 발생하는 생산 및 배송 비용과 관련하여 절약을 누릴 수 있습니다.

그림 2 : USB Type-C 및 PD 에코 시스템 확장
새로운 USB Type-C 전력 싱크 설계를 구현하는 간단한 방법
다양한 종류의 전자 기기에 USB-C를 채택하는 간단한 방법은 Hynetek Semiconductor Co., Ltd. (www.hynetek.com)의 HUSB238을 사용하는 것입니다. HUSB238은 세계에서 가장 작은 USB PD 싱크 컨트롤러이지만 그 기능과 성능은 확실히 구별됩니다. 특히 HUSB238은 최대 100W 정격 전력에 대한 싱크 역할로 고집적 USB PD 컨트롤러를 제공합니다. TID 3666으로 인증 된 USB-IF PD3.0입니다. USB PD3.0 및 Type-C V1.4와 호환됩니다. 소스가 연결되어있는 동안 BC1.2 DCP, CDP 및 SDP를 지원할 수 있습니다. HUSB238은 레거시 배럴 커넥터 ( "배럴 커넥터 교체"라고도 함) 또는 USB Micro-B 커넥터가있는 전자 장치에서 대체 전원 자원으로 사용할 수 있습니다. HUSB238은 3 x 3mm DFN-10L 및 3.9 x 4mm SOT33-6 패키지로 제공됩니다.
자세히 살펴보면 HUSB238은 부품표 비용을 최소화하고 설계를 단순화하는 작은 패키지에 높은 통합을 제공하는 동시에 엔지니어가 더 적은 수의 USB-C 커넥터를 통해 제품에 전력을 공급하도록 신속하게 변환 할 수 있습니다. 외부 구성 요소 및 펌웨어가 필요하지 않습니다.
또한 Hynetek은 다양한 HUSB238 참조 설계를 사용하여 배럴 커넥터에서 USB-C 커넥터로의 전환을 가속화하므로 제품 개발자는 펌웨어 개발없이 신속하게 프로토 타입을 만들 수 있습니다. 그림 3은 HUSB238의 장점을 요약 한 것입니다.

그림 3 : HUSB238 장점
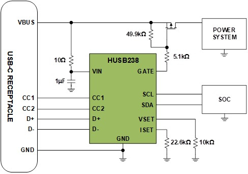
HUSB238의 시스템 다이어그램은 아래 그림 4에 나와 있습니다. HUSB238은 USB PD 소스 컨트롤러와 통신하여 USB-C 커넥터를 통해 USB-C 및 PD 핸드 셰이크를 수행합니다. HUSB238은 부하 스위치를 제어하여 과전압 및 저전압 보호를 모두 달성 할 수 있습니다. 전원 시스템은 일반적으로 유사한 기능을 가지고 있기 때문에 부하 스위치는 사용되지 않으며 VBUS는 전원 시스템에 직접 연결됩니다.

그림 4 : HUSB238 시스템 다이어그램
HUSB238은 PD 싱크가 PD 소스에서 PDO를 요청하는 두 가지 방법을 제공합니다.
1. 쉽고 간단한 방법은 데이터 시트에 나열된 사양에 따라 RVSET 및 RVSET 저항을 선택하는 것입니다. 소프트웨어 및 펌웨어 디자인이 필요하지 않습니다.
2. 고급 방법은 I2C 인터페이스를 통해 모니터링 및 고급 설정을 위해 임베디드 컨트롤러를 사용하는 것입니다.
그림 5는 통합 USB Type-C PD 및 1-4 셀 배터리 충전 레퍼런스 디자인의 다이어그램을 보여줍니다. MP2651은 Monolithic Power Systems, Inc.의 1 ~ 4 셀 배터리 용 벅-부스트 충전기입니다.이 통합 USB Type-C PD 및 1 ~ 4 셀 배터리 충전 레퍼런스 디자인은 USB Type-C 및 PD 싱크 컨트롤러 시스템입니다. 60W 전력 싱킹이 가능한 배터리 충전 시스템. 이 레퍼런스 디자인은 Type-C 통신 및 PD 협상 외에도 USB Type-C 포트를 통해 1 ~ 4 개의 셀 배터리 충전을 지원할 수 있습니다. 이 레퍼런스 디자인 보드는 3A에서 최대 20V 충전 기능을 제공합니다.
또한 HUSB238과 MP2651은 I2C 인터페이스를 슬레이브 장치로 통합합니다. 모니터링 및 고급 구성은 HUSB238을 통해 협상 된 PDO 인 PD 전원의 소스 용량 모니터링과 같이 I2C 인터페이스를 통해 통신하는 외부 마이크로 프로세서를 통해 수행 할 수 있습니다. I2C 인터페이스를 사용하면 MP2651은 입력 전류 제한, 입력 전압 제한, 충전 전류, 배터리 완전 조정 전압 등과 같은 충전 매개 변수 내에서 유연하게 프로그래밍 할 수 있습니다. 또한 레지스터를 통해 작동 상태 및 오류를 제공 할 수 있습니다.

그림 5 : HUSB238 및 MP2651 참조 설계 보드의 블록 다이어그램

그림 6 : HUSB238 및 MP2651 레퍼런스 디자인 보드
새로운 USB Type-C DRP 설계를 구현하는 간단한 방법 (전원 및 전원 싱크)
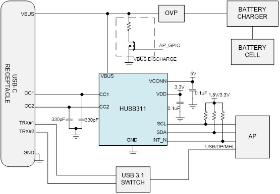
새로운 USB Type-C DRP 설계 (전원 및 전원 싱크 모두 지원)에 USB-C를 채택하는 쉬운 방법은 Hynetek의 HUSB311을 사용하는 것입니다. HUSB311은 PD 정책 관리를 처리하는 Type-C 포트 관리자에 Type-C 구성 채널 (CC) 인터페이스 및 USB PD 물리층 (PHY) 기능을 구현하는 TCPC 호환 USB PD PHY 컨트롤러입니다. USB Type-C, USB PD 및 TCPC 사양을 준수하도록 설계되었습니다. 다양한 Type-C 역할 (싱크, 소스 또는 DRP)을 지원할 수 있습니다. Type-C CC 아날로그 부분과 PD Tx / Rx PHY 및 프로토콜 상태 머신을 구현합니다. HUSB311은 WLCSP-9B 및 2.5 × 2.5mm QFN-14L 패키지로 제공됩니다. 그림 7은 HUSB311의 시스템 다이어그램을 보여줍니다. 핀 대 핀 호환 부품 번호에는 RT1715, FUSB302 및 TUSB422의 세 가지가 있습니다.

그림 7 : HUSB311의 블록 다이어그램
그림 8은 20V, 3A, 60W 전원 및 5V, 3A, 15W 전원 싱크를 사용한 USB Type-C DRP 및 배터리 충전의 참조 설계를 보여줍니다. MP2651은 USB PD 협상에 따라 충전 모드 또는 소스 모드에서 작동합니다. 또한이 레퍼런스 보드는 USB Type-A 인터페이스에서 5V, 2.4A, 12W 전원을 제공합니다. HUSB304는 Hynetek의 USB 포트 컨트롤러로 USB Type-A 포트의 공통 기능을 통합합니다. 초저 RDS (on) (15mΩ) N 채널 MOSFET이 통합되어 있습니다. 고전류 스위치가 필요한 5V USB Type-A 포트 애플리케이션 용으로 설계되었습니다.

그림 8 : HUSB311 및 HUSB304 레퍼런스 디자인 보드
www.chargerlab.com/power-your-next-product-with-a-universal-usb-c-power-adapter/
Power Your Next Product with a Universal USB-C Power Adapter - Chargerlab
Nowadays, consumers want to quickly and conveniently charge their portable devices anywhere. However, there are many types of charging adapters and connectors, which can make determining which charger or chargers to have on hand confusing for the end user.
www.chargerlab.com
'IT 악세서리 > USB C 타입 Accessory' 카테고리의 다른 글
| [TB3] Thunderbolt 3 (TB3)이란 무엇입니까? (0) | 2021.05.06 |
|---|---|
| 【2021년 봄 버전] USB Type-C / Thunderbolt 도킹 스테이션 추천 11선 (0) | 2021.05.04 |
| 내장 인증 5A E-Marker 칩, Beth Xiaobai 시리즈 고속 충전 데이터 케이블 평가 (0) | 2020.04.14 |
| Thunderbolt 3, USB-C 3.1 Gen 2 및 USB-C 3.1 Gen 1의 차이점을 알고 있습니까? (0) | 2020.02.24 |
| 1M USB-C USB3.1 Gen2 (M to F) 연장 케이블 (LVSUN USB-C DC플러그 케이블 연장) (0) | 2020.02.13 |



























































































































































































